
SOLIDWORKS Küçük Resimlerle Malzeme Listesinde Excel Filtresi
Pek çok SOLIDWORKS kullanıcısının, bileşenlerini Excel’deki filtre işleviyle gruplandırmak için bu Excel Malzeme Listesini kullandığını fark ettim. Ne yazık ki…
Pek çok SOLIDWORKS kullanıcısının, bileşenlerini Excel’deki filtre işleviyle gruplandırmak için bu Excel Malzeme Listesini kullandığını fark ettim. Ne yazık ki…
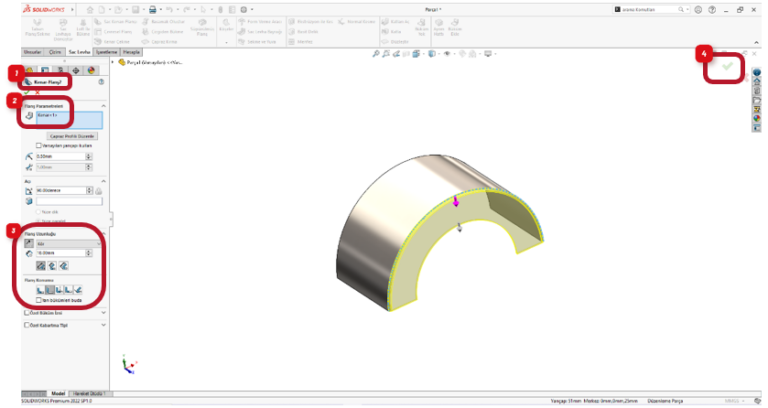
SOLIDWORKS 2021 sürümünden önce yuvarlak kenarlı saclara, kenar flanşı eklenemiyordu. Yeni çıkan sürümlerle artık bunu yapmak mümkün. Bunu nasıl yapılacağınızı…
Teknik çizimler oluştururken kullandığımız tolerans değerlerini, aynı olan değerlerdeki ölçülere uyarlarken oldukça vakit kaybediyoruz. Bu durum için SOLIDWORKS içerisinde basit…
SOLIDWORKS’de çalıştığımız dataları, müşterilerimizle paylaşırken çalışmalarımızın detaylarına, özellikle iç yapılarına ulaşmalarını istemeyebiliriz. Bundan dolayı çalışmalarımızı yüzeye çevirerek bu detaylara karşı…
Ürün Geliştirme ekibiniz, PDM’de halihazırda mevcut olan diğer ekiplerdeki iş arkadaşlarına bilgi sağlamak için çok zaman harcıyor mu? Dosyaları dönüştürme?…
Dünyanın en büyük mühendislik konferanslarından birisi olan 3DEXPERIENCE World, bu yılda pek çok etkinlikle bizleri bekliyor. Malumunuz pandemi nedeniyle son 2…
SOLIDWORKS’un bulut tabanlı rolleri, yeni nesil ürün geliştirme anlayışını destekleyerek gelişmeye devam ediyor. Bilineceği üzere roller parametrik tasarımdan ekipler arası…
SOLIDWORKS 2023 satın almak istiyorsunuz ancak buna değeceğinden çok emin değil misiniz? Kullanıcıların çoğu bir önceki sürümden ne farkı olduğunu…






