
CNC İşleme Merkezleri için G Kodları Listesi
G kodları ilk olarak 1960 larda Electronics Industry Association ( Elektronil Endüstri Birliği ) tarafından oluşturuldu. RS-274D olarak resmen duyurulsa…
G kodları ilk olarak 1960 larda Electronics Industry Association ( Elektronil Endüstri Birliği ) tarafından oluşturuldu. RS-274D olarak resmen duyurulsa…
hyperMILL kurulumunun hemen ardından bilgisayarınızda gerekli ayarların yapılarak, performanslı çalışması sağlanmalıdır. Bunun için aşağıdaki adımları uygulamamız gerekiyor; Uyumluluk modunun açılması…
Öncesinde tanımlanmış adımlar ile bir frezeleme projesi yada tornalama projesi oluşturmak için Project Assistant ‘ı kullanmamız gerekmektedir. Project Assistant içerilikleri…
Biliyoruz ki artık üretimin olmazsa olmazları tasarım ve imalat. İmalat denilince de sıklıkla duyduğunuz 2 terim var. Bunlar CAD ve…
hyperMILL kullanıcıları için önem arz eden Server Lisanslama konusunda bütün detaylara yer verdiğimiz bu makalemizde; Server Lisanslama nedir, hyperMILL üzerinde…
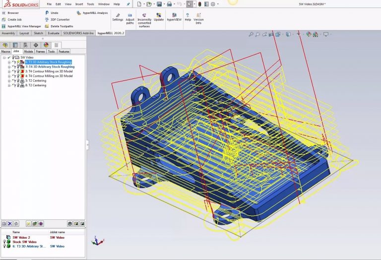
Hepimiz üretim yaparken , tüm yüzeylerinde işlem olan karmaşık parçaları üretmekte zorluk yaşarız. Belki de saatlerce parçayı nasıl işleyeceğimizi düşünürüz.…
CNC kontrol ünitesi Mitsubishi, Fanuc ve Fanuc tabanlı çalışan tezgahlar varsa, G0 hareketlerinde senkronizasyon parametrelerinin açık olması önemli bir konuyu…
Gagalama ile delme tabirini CNC işleme tekniklerinde duymayanımız yoktur. Bu delik delme yöntemi pratikte de sıklıkla başvurulan yöntemler arasında yer…






