
Abaqus İçerisinde Parça Örneği (Part Instance) Nedir?
Abaqus, karmaşık mühendislik problemlerini simüle etmek için kullanılan bir yazılım platformudur. Bu güçlü araç, kullanıcıların modellerini oluştururken esneklik ve verimlilik…
Abaqus, karmaşık mühendislik problemlerini simüle etmek için kullanılan bir yazılım platformudur. Bu güçlü araç, kullanıcıların modellerini oluştururken esneklik ve verimlilik…
Günlük tasarımlarımızda makine veya parça tasarımları yaparken alt yüklenicilerden, müşterilerden gelen veriler veya satın aldığımız ürünlerin modellerinin step veya parasolid…
Bu çalışmada, tipik bir gövde borulu ısı eşanjörünün verimliliği CFD metodu ile simüle edilecektir. 3DEXPERIENCE SIMULIA ürün gamında yer alan…
3DEXPERIENCE platformunun analiz yetenekleri sunan SIMULIA ürün portfolyosundan, Structural Designer rolünü kullanarak, 8 adet kanat ve 1 adet rotor gövdeden…
Fluid Dynamics Engineer rolü ya da diğer bir deyişle Akışkanlar Dinamiği Mühendisi rolü, akış simülasyon çalışmalarının yürütülmesini sağlar. Hesaplamalı Akışkanlar…
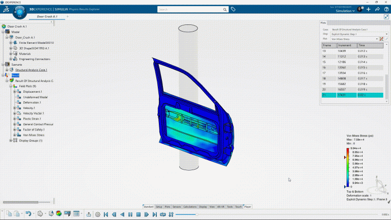
Structural Mechanics Engineer rolü ya da diğer bir deyişle Yapısal Mekanik Mühendisi rolü; kullanıcıların mevcut SOLIDWORKS verilerini, sorunsuz bir şekilde…




