
3DEXPERIENCE Otomatik İsimlendirme ve Başlatma Ayarı
SOLIDWORKS‘de hazırladığımız projeleri 3DEXPERIENCE platformuna yükleme yaparken otomatik isimlendirilmesi ve bunun bir kural halinde yazılmasını yapabiliriz. Otomatik isimlendirme ile parça…
SOLIDWORKS‘de hazırladığımız projeleri 3DEXPERIENCE platformuna yükleme yaparken otomatik isimlendirilmesi ve bunun bir kural halinde yazılmasını yapabiliriz. Otomatik isimlendirme ile parça…
Abaqus sonlu elemanlar analizlerinde (FEA), parçalar analiz modelinin temel bileşenleridir. Abaqus/CAE ortamında bir parça (part) oluşturulurken ilk belirlemeniz gereken şey,…
Abaqus, mühendislik simülasyonlarında sıklıkla kullanılan güçlü bir sonlu elemanlar analizi (FEA) yazılımıdır. Bu yazıda, Abaqus’te analiz sürecinin bel kemiği olan…
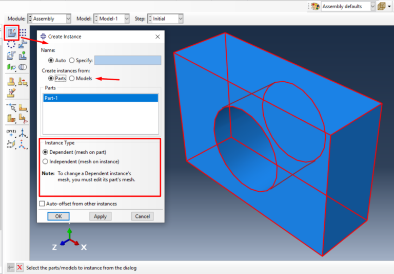
Abaqus, karmaşık mühendislik problemlerini simüle etmek için kullanılan bir yazılım platformudur. Bu güçlü araç, kullanıcıların modellerini oluştururken esneklik ve verimlilik…
SOLIDWORKS’de hazırladığımız projeleri 3DEXPERIENCE platformuna yükledikten sonra internet tarayıcılarımız ile 3DEXPERIENCE platformunu kullanırız. Görüntüleme, ürün yaşam döngüsünün ilerletilmesi ve malzeme…
xDesign’ da temel geometrik şekiller, tasarımın başlangıç noktası olarak kullanılabilir. Bu şekilleri oluşturmak için iki temel yöntem bulunur: Kısayol Araç…
Ürün tasarımlarının iç yapısını detaylı bir şekilde incelemek, mühendislik süreçlerinde büyük önem taşır. 3DEXPERIENCE xDesign’da bulunan Hacimsel Kesit Görünümü (Volume…
SOLIDWORKS’de hazırladığımız projeleri 3DEXPERIENCE platformuna yüklerken aynı isimli parça kaydı ayar değişikliğinde bulunabiliriz. Çok önerilmese de aynı isimli parça kaydına…






